搜尋
|
登入
網站導覽
|
淡江大學首頁
|
下載專區
|
English
最新消息
系所公告
學術演講
招生訊息
獎學金公告
活動訊息
其他訊息
招生資訊
學士班
繁星推薦
申請入學
分發入學
準備指引
碩士班
應用統計學碩士班
數據科學碩士班
轉學考
暑假
寒假
取得先修碩士班課程資格學生
修讀規則
獎勵規則
系所簡介
沿革
學系特色
教育目標
大學部
碩士班
核心能力
大學部
應用統計學碩士班
數據科學碩士班
教學特優教師
獲獎紀錄
品質屋
捐款資訊
師資
專任教師
兼任教師
專任助教
行政人員
退休教師
課程資訊
大學部
畢業學分
必修科目表
開課清單
課程地圖
修業規定
課程規劃表
選修課模組
學分抵免
輔系規定
雙主修
應用統計學碩士班
修業學分
必修科目表
課程
課程規劃表
修業規則
數據科學碩士班
修業學分
必修科目表
課程
課程規劃表
修業規則
學程資訊
學程總覽
工業統計學程
實施規則
課程清單
修習申請表
統計表
商業統計與管理學分學程
實施規則
課程清單
修習申請表
統計表
生物統計學程
實施規則
課程清單
修習申請表
統計表
精算學分學程
實施規則
課程清單
修習申請表
統計表
資料科學學分學程
實施規則
課程清單
修習申請表
統計表
國泰人壽就業學分學程
實施規則
課程清單
修習申請表
統計表
國際交流
廈門大學
緣起
大事記
西南財經大學
緣起
大事記
福建師範大學
緣起
大事記
范德堡大學
雙聯學制
國際交換生計畫
獎學金
系內
系內獎助學金
系內獎助學金申請辦法
經濟不利學生獎助金
海外校際合作獎學金
校內
校外
彈性學制
簡述
輔修科目表
第二主修科目表
跨領域課程輔導教師
Q&A
AI賦能
選修課模組
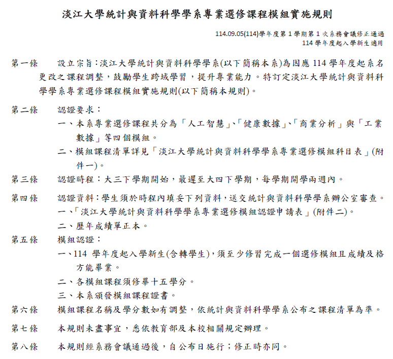
實施規則
課程清單
學年度
PDF檔下載
114
認證申請表
學年度
PDF檔下載
ODT檔下載
114